職位推薦
- 珍格醫療-臨床銷售 15001-20000
- 地奧制藥-醫藥代表 6001-8000
- 普利德醫療-醫療設備銷售經理 面議
- 大唐-兼職招商經理 面議
- 景德中藥-直營經理 6001-8000
- 安邦醫藥-省區招商經理 8001-10000
- 恒瑞醫藥-醫藥信息溝通專員 6001-8000
- 黃河中藥-學術講師 8001-10000
發布日期:2025-12-01 瀏覽次數:35
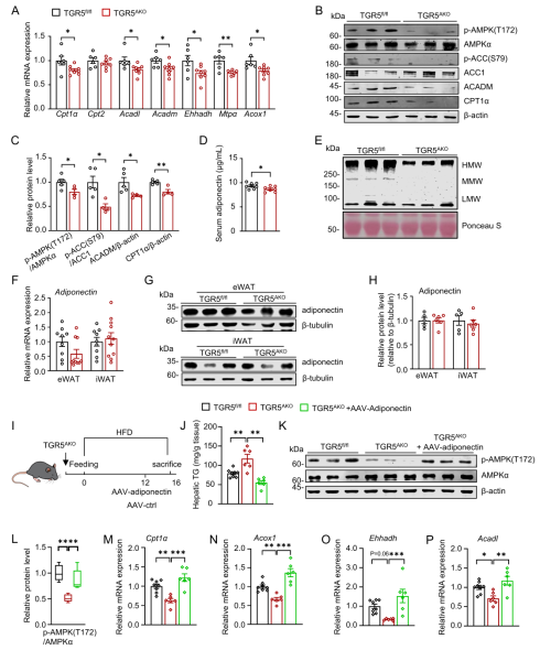
2025年11月,我院臨床藥學部(藥劑科)何金汗教授、唐琴助理研究員團隊在國際糖尿病領域著名期刊Diabetes發表題為Adipose TGR5 deletion promotes hepatic steatosis through decreasing adiponectin secretion in mice的研究性論文,首次揭示脂肪組織的G蛋白偶聯膽汁酸受體TGR5對肝臟脂質代謝的重要調控作用,闡明其通過介導脂聯素分泌調控肝臟脂質代謝的分子機制,為代謝功能障礙相關脂肪性肝病(MASLD)的治療提供了新思路。

脂肪組織與肝臟的交互作用是調控肝臟脂質代謝穩態的關鍵環節,其中脂肪因子作為核心介質發揮重要介導作用。在該研究中,課題組發現在禁食(Fasting)與高脂飲食(High-fat diet)條件下,白色脂肪組織中TGR5的表達顯著上調;脂肪細胞特異性TGR5敲除小鼠表現出禁食/高脂飲食誘導的肝臟脂肪變性加重伴隨肝臟脂肪酸氧化功能受損。此外,該敲除小鼠的血清脂聯素水平顯著降低。
研究團隊進一步通過體內外實驗證實:脂肪組織TGR5敲除所致的血清脂聯素降低,與肝臟脂質代謝受損之間存在明確調控關系——即血清脂聯素水平下降會抑制肝臟脂肪酸氧化、加劇脂質蓄積,直接介導肝臟脂質代謝紊亂;恢復循環脂聯素水平則可逆轉脂肪細胞TGR5敲除小鼠的肝臟代謝異常。

該研究工作揭示了脂肪組織TGR5介導脂聯素分泌從而調控肝臟脂肪變性中的關鍵作用,為代謝功能障礙相關脂肪性肝病的治療開辟了新靶點與新策略。
何金汗教授、唐琴助理研究員為通訊作者,華西臨床醫學院博士研究生李嘉暉為第一作者。該研究工作得到了國家自然科學基金、四川省科技廳等基金資助。
300多萬優質簡歷
17年行業積淀
2萬多家合作名企業
微信掃一掃 使用小程序
